tgAI全自动翻译智能人工客服 客服机器人源码 带视频搭建教程
互联网转载 具体未测试
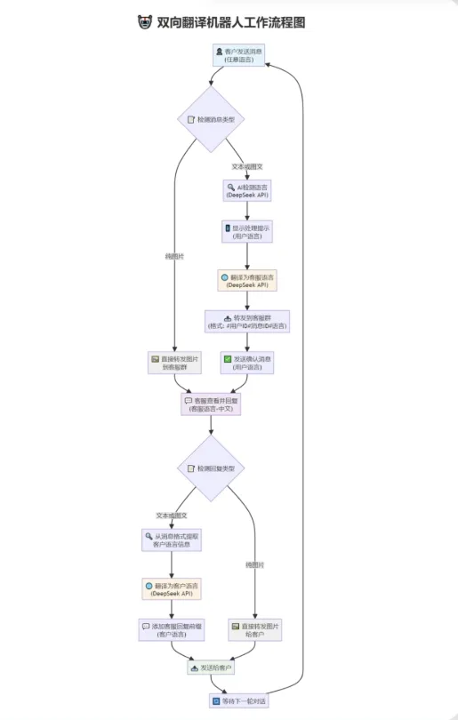
功能说明:
1.双向功能,这个不用说
2.将客户消息翻译为客服配置的指定语言,不管客户消息是哪个国家的语言,只要是deepseek能识别的语言都可以。
3.将客户发送的消息翻译为符合客户国家口语习惯的语言


本站资源大多来自网络,如有侵犯你的权益请联系站长,我们会第一时间进行审核删除。站内资源为网友个人学习或测试研究使用,未经原版权作者许可,禁止用于任何商业途径!请在下载24小时内删除
如果用于其他用途,请购买正版支持作者,谢谢!若您认为「 温久网络 」发布的内容若侵犯到您的权益,请联系站长邮箱: xuchungan831@qq.com 进行删除处理。
本站资源大多存储在网盘,如发现链接失效,请联系我们,我们会第一时间更新。







暂无评论内容